Saludos compañeros
En este post se explicará el funcionamiento así como el circuito de potencia y control de un sistema de transferencia automática.
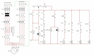
CIRCUITO DE UN SISTEMA DE TRANSFERENCIA AUTOMÁTICA.
AQUÍ PUEDES DESCARGAR EL PLANO
FUNCIONAMIENTO DE UN SISTEMA DE TRANSFERENCIA AUTOMÁTICA.
Primeramente se tienen dos tipos de redes en un sistema de transferencia automática: una red que pertenece a la empresa de servicios públicos suministra energía eléctrica y otra red suministra fluido eléctrico a través de un generador.
Se tiene una batería que alimentará el sistema de transferencia automática ya que si la red eléctrica provista por la empresa de servicios públicos falla, la batería alimentará el sistema de transferencia automática.
Para el funcionamiento del sistema, se da paso al fluido eléctrico provisto por la empresa de servicios públicos activando el breaker principal así como los breakers que contiene el generador.
Una vez activados los breakers de la red de servicios públicos y la red del generador, se procede a activar el sistema de transferencia automática.
Se tienen dos pulsadores uno color verde para iniciar el sistema de transferencia automática y otro rojo para detener el sistema de transferencia automática en cualquier instante de tiempo.
Cuando se activa el pulsador del sistema de transferencia automática, la carga inicia su funcionamiento. Cuando la red falle, se activa un temporizador a la conexión-desconexión y posteriormente activa la red provista por el generador.
El sistema se puede desactivar en cualquier instante, si la red eléctrica principal sigue fallando usted puede volver activar el sistema de transferencia automática y la carga se activará mediante un temporizador a la conexión-desconexión en un tiempo preestablecido.
Ahora bien: La red principal ya tiene fluido eléctrico o se le hizo su respectivo mantenimiento, entonces se desactiva la red provista por el generador e inician los conteos para que se inicie la habilitación de la red doméstica.
Se desactiva la carga con la red doméstica y se procede a iniciar el sistema de transferencia automática nuevamente y la carga inicia nuevamente su ciclo de trabajo.
APLICACIONES DE LOS SISTEMAS DE TRANSFERENCIA AUTOMÁTICA.
-sistemas de telecomunicaciones que requieran mantener a punto los servicios.
-Granjas de servidores.
-operación de máquinas de forma ininterrumpida en industrias cementeras, textiles, empaquetadoras.
-sistemas de distribución eléctrica para grandes fábricas, hoteles, casas.
<- REGRESAR AL CURSO DE MÁQUINAS ELÉCTRICAS
CONTENIDOS MÁS RELEVANTES.
