Saludos Compañeros
En este post le compartimos un circuito correspondiente a un cargador de baterías de plomo ácido.
Para los que no conocen las baterías de plomo- ácido son aquellas baterías que usan en sus automóviles o instalaciones solares que contengan este tipo de baterías.
FUNCIONAMIENTO.
Este cargador de baterías funciona en unas zonas de operación las cuales usted debe configurar y cerciorarse con el fin de evitar un daño en la batería.
Esas zonas de operación son: voltaje de absorción y voltaje flotante.
El voltaje de absorción ayuda a recuperar el voltaje del electrolito de la batería el cual puede afectarse cuando la batería se descarga completamente es decir agotando hasta la última carga.
El voltaje de absorción para las baterías de plomo-ácido es de 14.1 a 14.3 Volts, lo recomendable es ajustarlo a 14.1 volts para evitar sobrecarga de la batería y que esta opere de forma eficiente.
Otra de las fases importantes en la carga de baterías es el voltaje flotante o de flotación, este tipo de voltaje se da cuando la batería se encuentra cargada al 100% y lo que hace es proporcionar una corriente necesaria para evitar su descarga autónoma es decir que la batería se descargue por si sola lo cual no es bueno.
El voltaje flotante ideal para una batería de plomo ácido es de 13.6 Volts, de esta forma se evitará el deterioro de la misma y se garantizará su correcto funcionamiento.
Recuerde siempre regirse por las condiciones de operación mencionadas y hechas por el fabricante en cuanto a la operación de estos voltajes.
CIRCUITO DEL CARGADOR DE BATERÍAS.
Este circuito inicialmente parte desde su diseño típico de una fuente de voltaje con un control de salida cambiando la resistencia en el pin de ajuste 1.
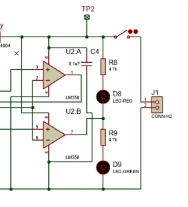
Se requiere un buen disipador de calor para LM317, el LM358 es un amplificador dual que es usado para controlar la sobrecarga de la batería.
El puente J1 se utiliza para el ajuste del cargador y su calibración.
Mientras se ajusta el voltaje de carga, retire el puente y vuelva a conectarlo después de la calibración.
Para la configuración inicial, debe retirar el puente J1, apague el interruptor de voltaje de salida del cargador, encienda el interruptor de inicio de todo el cargador y ajuste el potenciómetro para obtener 13,6 V en el punto de prueba TP2 el cual está ubicado en la salida.
Ajuste el potenciómetro de 20k correspondiente al amplificador operacional para que el LED ROJO el cual indica carga comience a brillar.
Ajuste el potenciómetro de 2k para leer 0.5V (diferencia de 14.1V y 13.6V) en el punto de prueba TP1. Ajuste el potenciómetro de 5k para leer 14.1V en el punto de prueba TP2.
Con estos ajustes, TP2 debería leer 14.1 V cuando hay bajo voltaje en el punto de prueba TP3 y 13.6 V cuando hay alto voltaje en el punto de prueba TP3.
Una vez hecho todos estos procedimientos Conecte el puente J1.
El cargador ya está listo para entrar en funcionamiento.
Conecte la batería de 12V con la polaridad correcta en el conector de salida.
Encienda S2; uno de los LED de LED2 y LED3 se iluminará (lo más probable es que sea LED2 que indica carga).
Si ninguno de estos se ilumina, verifique las conexiones; La batería podría estar agotada.
Encienda S1 para cargar.
El estado de carga completa de la batería se indicará mediante el encendido del LED3.
No se preocupe si olvida apagar el cargador. El cargador está en tensión flotante (13,6 V) ahora y se puede mantener en este modo de carga para siempre.
RECOMENDACIÓN
Colocar un condensador de 0.1 uF entre los pines de alimentación 8 y 4 del amplificador operacional de esta forma.
LISTADO DE MATERIALES.
1 Transformador de 120 VAC de entrada y salida 15 volts
5 Diodos 1N4004
1 transistor BC547
1 Condensador de 2200uF/50V electrolítico
2 Condensadores electrolíticos de 10uF/50V
1 Regulador de voltaje LM317T
1 resistencia de 240 ohms a 1W
1 Transistor NPN BC547 o reemplazo
1 potenciómetro de 5k
1 potenciómetro de 2k
1 potenciómetro de 1k
1 jumper de 2 entradas
4 resistencias de 10k
1 resistencia de 2.2k
1 resistencia de 22k
1 condensador cerámico de 0.1uF
1 amplificador operacional LM358
2 resistencias de 4.7k
1 led verde
2 leds rojos
2 interruptores de 1 polo y un tiro
4 metros de cable de timbre o UTP
1 bornera de dos vías de salida.
1 diodo zener de 6.3 volts
1 disipador de calor grande para LM317
1 Resistencia de 0.2 ohms a 5W
Motivación y ganas.
CONTENIDOS MÁS RELEVANTES.
