En el día de hoy vamos a realizar una serie de sencillos ejercicios que te ayudarán a entender de una manera más clara las leyes de Kirchhoff. Haremos ejercicios aplicando la ley de voltaje de Kirchhoff Todos estos ejercicios son extraídos del libro circuitos eléctricos de Alexandre sadiku. Se recomienda consultar su bibliografía.
Ejercicio 1.
FIGURA 1
Para el circuito de la figura N°1 se requiere calcular las tensiones o voltajes V1 y V2
Solución.
Para calcular los voltajes V1 y V2 de este circuito se debe aplicar ley de ohm y asumir que la corriente que circula alrededor de la malla que está conformado por dos resistencias y una batería es la misma.
Se procede a hacer una analogía o polaridad de cada uno de los elementos conectados en el circuito tal como se visualiza en el presente gráfico.
FIGURA 2
Decimos lo siguiente:
Aquí lo que estamos diciendo es que partimos del polo negativo de la fuente, llegamos al polo positivo de la resistencia 1 y luego llegamos al polo positivo de la resistencia 2 que es igual a cero. Claramente vemos como se aplica la ley de voltaje de kirchhoff.
Asumiendo que la corriente es una constante la ecuación nos quedaría de la siguiente forma:
Reemplazando cada una de las variables presentes en el circuito nos queda la siguiente ecuación.
El factor común es una variable repetida que contiene una ecuación. En este caso vemos que la variable repetida a la izquierda de la ecuación es la I, por lo tanto la expresamos como factor común de la siguiente forma
Sumamos los valores de resistencia que están en paréntesis y el resultado nos da de la siguiente manera:
Vemos que la variable desconocida es la corriente, básicamente lo que se debe hacer ahora es despejar la letra I, por lo tanto, el número 5 debe pasar a dividir y se hace de la siguiente forma:
Se realiza la operación matemática y es dividir 20V entre 5 ohms y nos dá la corriente total:
la corriente total del circuito es de 4 amperes.
Como habíamos dicho que la corriente se mantiene constante en un circuito serie, nos devolvemos a la ecuación planteada inicialmente:
Como la corriente es de 4 amperios, lo que se debe hacer ahora es reemplazar el valor de I y nos tiene que dar 20 volts.
Así el valor del voltaje que cae en la resistencia 1 es 8 volts y en la resistencia 2 el valor del voltaje es de 12 volts. Si usted suma estos dos valores nos da un equivalente de 20 volts. En este caso vemos perfectamente como se cumple la ley de Kirchhoff
la respuesta es Vr1= 8 volts, y Vr2=12 volts.
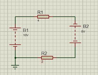
PROBLEMA 2
Calcular V1 y V2 en el circuito de la figura N°3
Para resolver este ejercicio vamos a aplicar lo mismo que hicimos anteriormente y en la parte derecha de la ecuación quedarán los valores de las fuentes de voltaje y en la parte izquierda irán los valores desconocidos. En este caso haremos asignación de polaridades de acuerdo al planteamiento del ejercicio.

Planteamos la ecuación del circuito
Despejamos las fuentes de voltaje
Las fuentes de voltaje quedan con valores positivos. Reemplazamos por la ley de ohm V=i.R en las resistencias
Sumamos las fuentes y reemplazamos los valores además sacamos factor común I
Reemplazamos por r1 y r2 los valores de resistencia
Restamos los valores de resistencia
Despejamos I es decir R pasa a dividir.
Luego de esto reemplazamos I en la siguiente ecuación:
Reemplazando
Vr1= 12V
Vr2=-6V
PROBLEMA 3
para
Para la solución de este problema recurriremos a analizar el comportamiento de las fuentes dependientes bien sea de voltaje o de corriente.
Es el mismo ejercicio, la única diferencia es la referenciación del sentido de la corriente y la posición de las fuentes de voltaje. Solo se debe hallar Vo.
Se aplica ley de voltaje de Kirchhoff a lo largo del circuito. El resultado del modelado de la ecuación es el siguiente:
Una vez encontrada la malla se aplica ley de ohm al término matemático al cual se le va aplicar ltk en este caso es 6i
Sustituimos en la ecuación 1 y nos queda lo siguiente
Sumamos términos semejantes y nos queda lo siguiente:
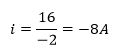
Despejamos i
La corriente que circula alrededor de la rama es de -8 A y reemplazamos en la ecuación N°2
El voltaje en la resistencia Vo es de =48Volts
visita nuestros contenidos relacionados con máquinas eléctricas.
visita nuestros contenidos relacionados con PLC
visita nuestros contenidos relacionados con mediciones e instrumentación.
CONTENIDOS MÁS RELEVANTES.











