BIENVENIDOS A SENSORICX.
En esta página encontrarás información relevante y veraz acerca de la instrumentación, control, electrónica y mecatrónica.
Este proyecto fue creado hace 5 años, con el fin de aportar información relevante y de interés a toda la comunidad apasionada por la tecnología y la ingeniería.
Te damos la bienvenida una vez más y esperamos que disfrutes de nuestros contenidos.
TEMAS DESTACADOS DE SENSORICX.
En este listado podrás encontrar los temas principales y de mayor de interés Haz clic en el nombre de tu tema favorito o en su fotografía para más información.
Instrumentación Industrial
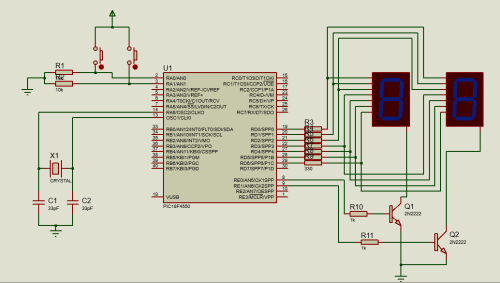
ELECTRÓNICA
CONTROL AUTOMÁTICO
ÚLTIMAS ENTRADAS DE SENSORICX.
En este listado podrás encontrar las últimas entradas escritas recientemente Haz clic en el nombre de tu tema favorito o en su fotografía más relevante para más información.
CONTENIDOS MÁS VISITADOS DE SENSORICX.
En este listado podrás encontrar los contenidos más visitados de nuestro sitio web. Haz clic en el nombre de tu tema favorito o en su fotografía más relevante para profundizar y obtener más información.
¿QUE ES LA INSTRUMENTACIÓN?

Es aquella que abarca un conjunto de elementos con los cuales se pueden medir, procesar, registrar y/o convertir variables físico-químicas para que por medio de ellas se puedan optimizar y controlar procesos industriales.
La instrumentaciónnstrumentación no solo está en la industria sino también en la medicina, en la aeronáutica, en la electrónica y en otras bases del conocimiento.
¿QUE ES EL CONTROL?

Es un área de la ingeniería que se encarga del control de un proceso en una condición determinada; Un ejemplo claro de ello puede ser, mantener la temperatura de un sistema de calefacción, la trayectoria realizada por un avión o la velocidad de un móvil en un valor establecido.
El control industrial, también denominada teoría de control, se encarga de estudiar el comportamiento de los sistemas dinámicos, definiéndolos como «bloques» con una entrada y una salida.
Generalmente, la entrada al sistema es una señal de tipo análoga o digital que se detecta en algún punto del sistema.
Los bloques intercalados en un sistema completo, representan las acciones que afectan a la señal, como la fricción en los actuadores, así como el efecto de los elementos de control interpuestos, los reguladores.
¿QUE ES LA INGENIERÍA ELECTRÓNICA?

la ingeniería electrónica se integra de manera natural con las tareas cotidianas de la sociedad: Se busca la optimización de la producción industrial por medio de la producción de algoritmos para el control y automatización de procesos; suministra recursos para el monitoreo e instrumentación para variables físicas; entrega técnicas para dotar de interconectividad a procesos de comunicación humana e incluso entre máquinas; investiga en algoritmos de aprendizaje automático; afecta positivamente la manera en la cual se realizan los procedimientos médicos proveyendo equipos biomédicos; entre otras muchas aplicaciones. La electrónica es transversal a prácticamente a cualquier disciplina del conocimiento.
¿QUE ES LA MECATRÓNICA?

La ingeniería mecatrónica es una disciplina interdisciplinaria que combina elementos de la mecánica, electrónica, control y computación para desarrollar sistemas avanzados y sofisticados.
Se trata de una rama de la ingeniería que busca integrar diferentes componentes y sistemas en una sola unidad, para crear sistemas más eficientes y efectivos.
La ingeniería mecatrónica se utiliza en una amplia gama de aplicaciones, desde robots industriales y sistemas de automatización hasta vehículos autónomos y sistemas aeroespaciales.
Se enfoca en el diseño, la fabricación, el control y la mantenimiento de sistemas mecatrónicos complejos.
En resumen, la ingeniería mecatrónica es una combinación de habilidades técnicas y conocimientos interdisciplinarios que se utilizan para desarrollar soluciones innovadoras en el campo de la tecnología y la automatización.









































