En el presente informe se hablará acerca de como se llevó a cabo la implementación de un circuito electrónico de acondicionamiento de señal de voz utilizando labview y la tarjeta ELVIS II de national instruments así como de las bondades y las ventajas que tiene utilizer dicho software. Posteriormente se presentará y se tratará de explicar de manera clara el funcionamiento tanto del circuito como del algoritmo implementado así como también las formas de conexión para la tarjeta de adquisición de datos.
Palabras clave: labview, national instruments,adquisición de datos, circuito de acondicionamiento
INTRODUCCIÓN
Hablar de adquisición de datos es relacionar directamente la palabra adquirir con la toma de muestras del mundo real, continuo o mundo analógico con el fin de que el usuario o el investigador sea capaz de manipular esa información para estudios, análisis y toma de decisiones. Estos datos son tomados por medio de computadores o los conocidos SISTEMAS EMBEBIDOS que son básicamente sistema de hardware para aplicaciones muy específicas. Hablar de adquisición implica saber que de nuestro medio se toman señales a través de elementos sensores o transductores y posteriormente se convierten a voltajes, corrientes o señales digitales. Un sistema de adquisición de datos no funciona solo, depende de otros sistemas dentro de los cuales se incluyen la etepa de acondicionamiento de señal, destacada por unos subsistemas dentro de los cuales destacamos una etapa básicamente de amplificación para obtener una mejor precisión a la salida del sistema de adquisición. Otras etapas como los sistemas de aislamiento, excitación y linealización hacen parte como tal del conjunto de un sistema de adquisición de datos.
OBJETIVOS
· implementar un circuito que permita descomponer una señal de audio por frecuencias en diversos rangos.
· Implementar un algoritmo en labview para muestrear la señal de voz
· Adquirir habilidad y destreza tanto en el manejo de LABVIEW como en el conexionado de la tarjeta NI elvis II
MATERIALES Y EQUIPOS USADOS
1 amplificador operacional LM358
1 microfono electrect
2 resistencias de 100k
1 resistencia de 20k
1 condensador de tantalio de 10uF
1 potenciómetro de 500k
1 resistencia de 10k
1 tarjeta NI elvis II de national instruments
1 computador
PROCEDIMIENTO
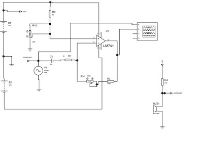
Lo primero que se hizo fue ensamblar el circuito propuesto en el laboratorio por parte del docente
De este circuito básicamente se puede decir que funciona como un restador, es decir existe un divisor de tensión conformado por la resistencia de entrada y un potenciómetro y en realimentación tiene un potenciómetro que le dá mayor ganancia en voltaje a la salida con el fin de aumentar o disminuir la salida de la señal de AC proveniente de la voz, la señal tipo senoidal simula una señal de voz, y las baterias conectadas entre +V y -V que en este caso es 15 volts indican el rango de variación de la señal de salida del amplificador operacional, esos voltajes son conocidos como voltajes de saturación del amplificador operacional. Para corroborar que el circuito funcionara de forma correcta, se probó usando un osciloscopio y de igual manera se comprobó con simulación la señal de salida del amplificador operacional. Los resultados se muestran a continuación.
En la gráfica anterior la señal de color azul representa la entrada de audio proveniente del micrófono, la señal amarilla representa la señal amplificada por el amplificador operacional. Basta con amplificar ajustando el offset y la amplitud de salida con los potenciómetros que posee dicho circuito.
Después de haber montado todos estos sistemas, se procedió a montar el programa en labview que consistia en 3 ecualizadores a frecuencias de 100-300 300-600 600-1000 Hz montados cada uno en paralelo. Se seleccionaron 3 filtros tipo butterworth y se le aumentó el orden a cada uno de esos filtros para dar una mejor estabilidad en cuanto a las señales de salida.
A continuación se muestra el programa montado en labview
Posterior al diseño en el programa se conectó en la tarjeta NI elvis II de national instruments. Esta tarjeta contiene dentro de su paleta de instrucciones una serie de instrumentos virtuales tales como son: generador de funciones, osciloscopio, fuente de voltaje, multímetro, puertos de conexión de entradas analógicas, entradas digitales, salidas de voltaje entre +15 y-15 volts, y en el centro de la tarjeta, una protoboard para que usted realice las conexiones pertinentes y de esta manera usted pueda hacer las conexiones circuitales correspondientes.
Finalmente y luego de varias pruebas, se procedió a la toma de datos usando labview y efectuando las conexiones directamente entre la salida del circuito y labview. Los resultados son los mostrados en las siguientes imágenes
CONCLUSIONES.
La tarjeta NI elvis II se destaca por ser un sistema de adquisición de datos completo, robusto, con funciones especiales como por ejemplo un panel de instrumentos y equipos de medición para la toma de datos, procesamiento y control de los mismos.
Para adquirir señales provenientes de circuitos externos, es necesario el uso de circuitos acondicionadores de señal que permitan tomar valores provenientes de las señales externas del medio para traducirlas en voltajes y corrientes por medio de transductores electrónicos.
Para ecualizar una señal de voz es necesario particionar dicha señal en tres rangos de frecuencias, usar elementos de multiplicación y nodos multiplexores en labview para conmutar tres señales y arrojar una resultante así como elementos sumadores para obtener el comportamiento de salida de tres señales que están en fase de suma
La tarjeta NI elvis II tiene un comportamiento similar a entornos de desarrollo de software libre como son las tarjetas arduino y raspberry pi, con la diferencia que las mencionadas no poseen instrumentos virtuales.
BIBLIOGRAFIA.
https://www.ele.uva.es/~lourdes/docencia/Master_IE/Acondicionamiento.pdfcircuitos de acondicionamiento de señales.
Perez Miguel INSTRUMENTACIÓN ELECTRÓNICA. Editorial thomson-paraninfo.
http://www.ti.com/lit/ds/symlink/lm158-n.pdfhoja de datos característica del amplificador operacional LM358
CONTENIDOS MÁS RELEVANTES.
