CONTADOR DE 0-99 CON MÚLTIPLES FORMAS DE SENSADO

Las 8 formas de sensado» así se llama este circuito que por años estudiantes del politécnico Colombiano Jaime Isaza Cadavid del programa de ingeniería en instrumentación y control han construido con el acompañamiento del docente Victor Hugo Jaramillo Zuluaga. Este circuito sin duda es todo un reto, un desafío de ingenio, creatividad y de conocimientos aplicados a lo largo de la carrera y el objetivo principal es que usted implemente todo lo aprendido en asignaturas como electrónica análoga 1-2 y circuitos 1-2 y porqué no: lenguajes de programación. lo que ocurre muy a menudo es que a veces estos circuitos nos funcionan bien debido a que algunos sensores tienen problemas de rebote o malas conexiones, sin embargo el órden y la pulcritud al momento de montar este circuito garantizarán un correcto funcionamiento del mismo y evitará revisiones complejas que pueden causar dolores de cabezas.

CONTADOR DE 0-99 CON MÚLTIPLES FORMAS DE SENSADO

DIAGRAMA DE BLOQUES DE LAS FORMAS DE SENSADO
 
figura 1. diagrama de bloques del circuito
 

el circuito formas de sensado lo conforman un conjunto de bloques cuyo objetivo es que cada uno de los sensores se comuniquen por una sola trama de datos de tal manera que se pueda hacer un conteo ascendente de 0 a 99. a través de un multiplexor se conmuta cada uno de los sensores que se van a conectar. se pueden conectar sensores análogos y sensores digitales. si se van a conectar sensores análogos se debe tener en cuenta eliminar en lo posible los rebotes que poseen este tipo de dispositivos. por ejemplo: si usted va a conectar un termistor, una termocupla o un sensor de humedad debe eliminar el rebote. este circuito solo actua como contador y por lo tanto no es capaz de entregar de manera aproximada ni precisa cantidades físicas análogas tales como voltaje, frecuencia, temperatura y humedad relativa solo eventos.

CONTADOR DE 0-99 CON MÚLTIPLES FORMAS DE SENSADO

 

SENSOR 1 CNY 70
 
la anterior imagen corresponde al circuito típico con el dispositivo CNY70 usado para hacer el censado óptico de presencia. cada vez que usted coloque un objeto directamente sobre el fotodiodo y el fototransistor, se generará un pulso de rebote el cual saturará internamente un fototransistor y generará un pulso de salida que irá a un circuito integrado 74LS132 que se encargará de eliminar el rebote.
 
SENSOR 2 FOTOCELDA
 
este circuito consta de un circuito de autopolarización formado por un transistor, un par de resistencias y logicamente la fotocelda. cuando hay presencia de luz se genera un pulso de salida, por medio de la corriente de base que entra al transistor 2n3904 que lo satura y da conducción entre colector y emisor dando paso a que haya voltaje en el pin colector. igualmente la señal proveniente de este sensor análogo debe ser corregida y tratada y eso se hace mediante el circuito integrado 74ls132
 
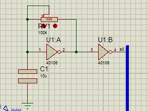
SENSOR 3 MULTIVIBRADOR ASTABLE
Este sencillo multivibrador astable usa un par de compuertas logicas y un condensador muy grande para generar un pulso astable es decir inestable o lo denominado tren de pulsos. básicamente el pulso va a depender del circuito RC conformado por una resistencia y un capacitor. entre mas grande sea el capacitor, mejor será la anchura de dicho pulso de salida. no requiere compuertas smitt trigger ya que el circuito integrado cd40106 hace el tratamiento y/o la digitalización de la señal.
 
ACONSEJAMOS REPETIR ESTOS CIRCUITOS 5 VECES EN EL DISEÑO PUESTO QUE LA IDEA ES VISUALIZAR LOS SENSADOS O EN SU DEFECTO UTILIZAR OTROS CIRCUITOS DE SENSADO.
 
ETAPA DE SELECCIÓN
 
En este circuito vemos que hay unas letras denominadas X3, X2,X1. esas denominaciones nos indican que esas lineas van conectadas a las entradas x3, x2, x1 del multiplexor. el dipswitch permite seleccionar la dirección de la forma de sensado que nosotros queramos seleccionar a nuestro gusto dependiendo de la tabla que tengamos a la mano para dicha operación. por ejemplo:
 
tabla 1 estados del dipswitch para seleccionar la forma de sensado
 
ETAPA MULTIPLEXOR
 
El multiplexor corresponde al circuito integrado 74151 y las entradas x0 a x7 son las entradas de los sensores. los pines 9,10,11 conectan el dipswitch y del pin 5 se conecta una salida del multiplexor conectado a un circuito integrado 7490 el cual es un contador bcd. se conecta tal cual como se ve en la figura. los pines 12,9,8,11 se conectan a un decodificador 74ls47 de bcd a 7 segmentos.
ETAPA CONTADORES
 
en este grafico visualizamos la conexion de los contadores en cascada. vemos que del pin q3 (11) se conecta al pin 14 del segundo decodificador, eso con el fin de contar las decenas y el contador no entre en desbordamiento. vemos además que hay dos resistencias de 330 ohms eso con el fin de darle reinicio a los contadores y estos inicien en ceros.
 
ETAPA DECODIFICADOR BCD 7 SEGMENTOS.
 
 
para obtener la visualización en los displays se deben conectar unos decodificadores de BCD A 7 SEGMENTOS. con estos decodificadores podemos validar la visualización en displays de 7 segmentos con formato de ánodo común. la conexión debe ser tal cual se presenta en el gráfico. ojo el contador 1 debe conectarse con el U8( 7447) y el decodificador 2 (U7) debe conectarse con el contador 2 es decir en cruz

CONTADOR DE 0-99 CON MÚLTIPLES FORMAS DE SENSADO

 

Deja un comentario

Salir de la versión móvil