Los reguladores de voltaje son dispositivos electrónicos semiconductores que sirven para reducir, tumbar, hacer caer el voltaje proveniente de una batería, de un circuito de rectificación y filtrado o de una línea de tensión de DC o corriente directa.
Los reguladores de voltaje pueden ser fijos y variables. Es común encontrar de estos tipos en el mercado y tienen múltiples aplicaciones: desde un cargador de baterías, una fuente de voltaje o circuitos lo bastante complejos para entregar niveles de tensión bajos respecto a un voltaje en específico.
En esta rama podemos categorizar incluso a los diodos zener como reguladores de voltaje fijos.
REGULADOR BÁSICO
Uno de los reguladores más sencillos y básicos que puede existir en la electrónica es el divisor de voltaje o divisor de tensión.
Simplemente se considera un voltaje de alimentación que entra a un circuito serie conformado por dos resistencias y entre sus puntos respecto a tierra entrega un voltaje que no es variable sino fijo.
Podríamos decir que este circuito nos soluciona ciertos problemas de regulación cuando no se tiene un regulador semiconductor a la mano, sin embargo cabe mencionar que colocar dos resistencias en serie no es del todo eficiente.
Se recomienda hacer uso de este circuito en electrónica digital.
REGULADOR DISCRETO
Hablar del regulador de voltaje discreto implica saber un poco de electrónica y comportamiento de ciertos componentes ante una corriente o voltaje.
Los reguladores discretos no llevan dispositivos integrados solo están conformados por resistencias, transistores, diodos.
Además de eso: todo circuito discreto lo conforman componentes que no están integrados. Los reguladores discretos de voltaje pueden ser series o en derivación.
Estos circuitos tienen la capacidad de proporcionar un voltaje de corriente directa CD de salida que se regula y me mantiene en un valor aún cuando exista una cierta variación de voltaje a la entrada de este regulador.
DIAGRAMA DE BLOQUES DEL REGULADOR EN SERIE

La conexión básica de un regulador en serie se especifica en el diagrama anterior.
El elemento que está conectado en serie lo que hace es estabilizar o buscar un punto de control para la cantidad de voltaje de entrada que va a llegar hasta la salida (como una llave), se toma un muestreo o una porción del voltaje de salida y entregará un voltaje de realimentación que irá a un comparador de voltaje y lo comparará con un voltaje de referencia.
Ahora bien, lo que ocurrirá con este circuito es que si a la salida se eleva o se incrementa el voltaje el comparador manda una señal de control al transistor de control y hará que este disminuya la cantidad de voltaje de salida con lo cual el voltaje de salida se mantiene y no habrá ninguna caída.
Si el voltaje de salida se reduce o disminuye, el comparador manda una señal de control al elemento de control que es un transistor para que incremente un poco el voltaje de salida. Ese es el principio básico de funcionamiento de este regulador.
CIRCUITO TIPICO.
REGULADOR EN SERIE MEJORADO.
a continuación presentamos un regulador en serie mejorado.
Vemos que el divisor resistivo que está a la salida se comporta como un circuito de muestreo, el diodo zener nos entrega un voltaje de referencia y el transistor que está aledaño al zener controla la corriente de base que fluye hacia el transistor de control para que este varíe la corriente que deja pasar entre colector y emisor y de esta manera mantenga el voltaje de salida constante.
Si el voltaje de salida llegase a incrementarse el voltaje incrementado muestreado por el divisor de tensión y el voltaje incrementado que cae entre el ánodo del zener y tierra eleva el voltaje de base emisor del transistor aledaño esto debido a que el voltaje del diodo zener se mantiene fijo.
Si el transistor aledaño conduce más corriente, menos se dirigirá al transistor de control el que entonces dejará pasar menor corriente a la carga y el voltaje de salida se reduce. En el caso contrario de lo mencionado anteriormente. El voltaje de salida aumentará.
REGULADOR DE VOLTAJE CON AMPLIFICADOR OPERACIONAL.
A continuación, se presentan otro tipo de reguladores de voltaje. Para este caso presentaremos el regulador de voltaje basado en amplificador operacional que si bien tienen la misma función que el anterior en vez de usar transistores se usa un amplificador operacional. Sin embargo, el funcionamiento es el mismo y la conexión es parecida a un amplificador conectado como circuito no inversor.
REGULADOR DE VOLTAJE EN DERIVACION.
Este tipo de reguladores entrega regulación cuando se presenta desviación en la corriente de carga para controlar el voltaje de salida. A continuación, se presenta el diagrama de bloques constructivos y funcionales de un regulador de voltaje y podemos analizar de primera mano que el voltaje de entrada no regulado suministra corriente a la carga.
Una porción de la corriente la utiliza el elemento de control o transistor de control para estabilizar el voltaje de salida regulado a través de la resistencia de carga.
Si el voltaje de la carga trata de cambiar debido al cambio que ocurre en la carga el circuito de muestreo proporciona una señal de retroalimentación a un comparador de voltaje el cual al tiempo proporcionará una señal de control para que varíe la cantidad de corriente desviada hacia la carga.
A medida que el voltaje de salida trata de incrementarse, el circuito de muestreo envía una señal de control para extraer más corriente en derivación lo que reduce la corriente de carga y así de esta manera se evita que el voltaje regulado se eleve o aumente.
DIAGRAMA DE BLOQUES DE UN REGULADOR EN DERIVACION.

REGULADOR EN DERIVACION MEJORADO
En la figura anterior, se observa claramente un circuito regulador de voltaje en derivación. El diodo zener proporciona un voltaje de referencia de tal forma que el voltaje a través de R1 detecta el voltaje de salida.
A medida que el voltaje de salida trata de cambiar la corriente puesta en derivación por el transistor Q1, varía para mantener constante el voltaje de salida. El transistor Q2 proporciona una corriente de base más grande al transistor Q1 que el circuito de la figura anterior.
De modo que el regulador maneja una corriente de carga más grande. El voltaje zener establece el voltaje de salida y el voltaje a través de las dos uniones base emisor del transistor.
REGULADORES INTEGRADOS
Los reguladores integrados hacen parte de la familia de circuitos integrados de los distintos fabricantes a nivel mundial. Internamente estos dispositivos contienen todo lo que mencionamos anteriormente con los reguladores discretos. Algo que los caracteriza es su eficiencia, operación y protecciones. Por ejemplo poseen protecciones contra sobrecargas, además es la continuación de lo que sigue después de un circuito de rectificación y filtrado tal como lo mencionamos anteriormente.
Los reguladores de voltaje generalmente son de tres terminales y pueden ser tanto positivos como negativos.

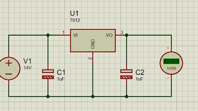
CONEXIÓN TIPICA DE UN REGULADOR DE VOLTAJE DE 3 TERMINALES

Normalmente los reguladores de voltaje entregan voltajes de 5 a 24 volts la figura anterior muestra la manera en que usted puede conectar un regulador fijo de la referencia 7812-7805-7806 cabe mencionar que estos reguladores por lo general manejan las mismas conexiones es decir la conexión no cambia para ellos y se pueden conectar de esta forma.
La única conexión que difiere de estos reguladores son los reguladores variables de voltaje positivo y de voltaje negativo que los veremos a continuación. El circuito descrito funciona de la siguiente forma: el condensador de entrada filtra un voltaje de entrada no regulado y lo conecta a la entrada in del regulador de tensión, la terminal out proporciona un voltaje filtrado y regulado de 12V por el ruido de alta frecuencia.
La tercera terminal del circuito que es la del centro generalmente se conecta a tierra. Si bien el valor del voltaje puede variar dentro de un intervalo permisible de voltaje y la carga de salida dentro de uno aceptable, el voltaje de salida permanece constante dentro de los límites de variación de voltaje especificados.
Estos limites aparecen por lo general en las hojas de datos del fabricante. La tabla que se muestra a continuación contiene familias de reguladores de voltaje positivo
PINES DE CONEXION DE LA FAMILIA DE REGULADORES 78XX

REGULADORES DE VOLTAJE NEGATIVOS FIJOS.
Al igual que los reguladores de voltaje positivos fijos, también los hay negativos. La siguiente tabla da una lista de circuitos inegrados reguladores de voltaje negativo y se muestra el intervalo de operación de los reguladores de voltaje tal como se muestra en la figura.
visita nuestros contenidos relacionados con máquinas eléctricas.
visita nuestros contenidos relacionados con PLC
visita nuestros contenidos relacionados con mediciones e instrumentación.
CONTENIDOS MÁS RELEVANTES.











