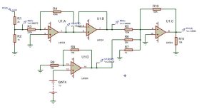
En la siguiente imagen se presenta un circuito compuesto por varios amplificadores operacionales ideales, resistencias y fuentes de voltaje en corriente continua. El objetivo del ejercicio es analizar el comportamiento del circuito por etapas, identificando el tipo de configuración de cada amplificador y determinando los voltajes en los nodos señalados.
Este ejercicio está pensado para reforzar la comprensión del análisis de circuitos analógicos sin recurrir directamente a simuladores, sino aplicando criterios teóricos básicos.
Descripción general del circuito

El circuito puede dividirse en cuatro bloques principales:
-
Un divisor de tensión que genera el voltaje VaV_a.
-
Un amplificador operacional en configuración inversora, cuya salida es V1V_1.
-
Un segundo amplificador que actúa como etapa intermedia de acondicionamiento, generando V2V_2.
-
Una rama independiente con un amplificador no inversor, que produce el voltaje V3V_3.
-
Un amplificador sumador inversor final, encargado de combinar las señales anteriores y entregar la salida V4V_4.
Cada etapa está realimentada de forma negativa, por lo que se asume funcionamiento lineal de los amplificadores.
Actividad propuesta

Analice cuidadosamente el esquema y realice lo siguiente:
-
Identifique el voltaje generado por el divisor resistivo en el nodo VaV_a.
-
Determine el valor y el signo del voltaje V1V_1 a la salida del primer amplificador.
-
Analice el comportamiento de la segunda etapa y establezca el valor de V2V_2.
-
Estudie la rama inferior del circuito y obtenga el voltaje V3V_3.
-
Finalmente, interprete el funcionamiento del amplificador sumador y determine el voltaje de salida V4V_4.
Los resultados finales de cada nodo se encuentran indicados directamente en la imagen, junto con el desarrollo intermedio del análisis.
Objetivo de aprendizaje
Al resolver este ejercicio, el lector podrá:
-
Reconocer configuraciones inversoras y no inversoras.
-
Analizar circuitos por bloques.
-
Entender cómo se combinan múltiples señales mediante un sumador con amplificador operacional.
-
Verificar resultados teóricos directamente sobre el esquema del circuito.
Sugerencia:
Antes de revisar los resultados mostrados en la imagen, intenta realizar el análisis por tu cuenta y luego compáralo. Esto mejora notablemente la comprensión del funcionamiento de los amplificadores operacionales.